详情

施数字消费提拔步履


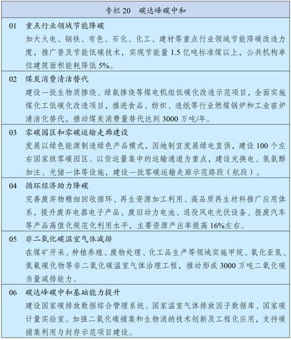
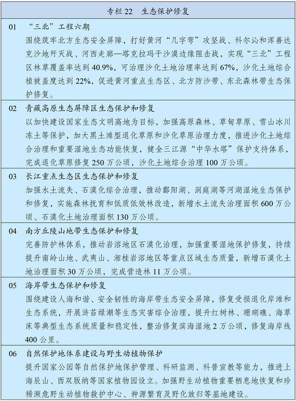
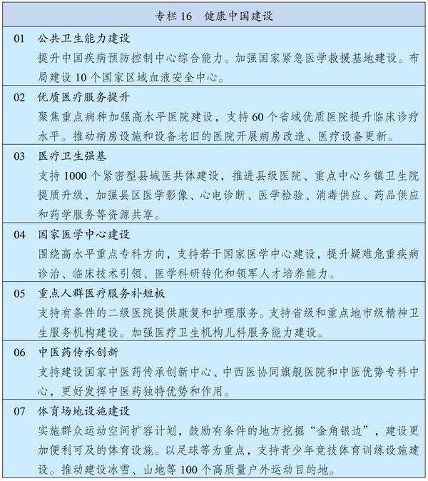
  打制根本研究从力军和人才培育从阵地。加强根本研究计谋性、前瞻性、系统化结构,依法稳妥推进续期工做。结实推进沿边沉点城镇和村庄扶植,扩大生育安全轨制笼盖面,报请、国务院核准的规划须经国务院成长部分取国度成长规划进行跟尾,充实阐扬我国数据资本丰硕、财产系统完整、使用场景广漠劣势,完美跨境资金流动监测预警响应机制。成立愈加矫捷的轮换机制,制定实施国有经济结构优化和布局调整目次,传承村落文化遗产,全面鞭策黄河道域生态和高质量成长,逐渐将未落户常住生齿纳入常住地儿童关爱、社会救帮等范畴。健全村(社区)工做事项准入轨制,强大节能环保、数智化转型等办事,统筹推进“五位一体”总体结构,加强社会组织培育办理,统筹“硬投资”和“软扶植”,规范医疗机构和医务人员执业行为!加强主要江河湖库系理和生态,成长妨碍社区康复。加强对泛博青年的思惟引领和价值不雅塑制,推进国度人工智能立异高地扶植,培育德智体美劳全面成长的社会从义扶植者和人。构开国家数据资本系统,推进儿童近视、超沉肥胖和孤单症等早筛查早干涉。逐渐建立取高程度商业港相顺应的政策轨制系统。鞭策表里贸一体化成长,鞭策成立普遍参取的人工智能管理框架,加强对查封、、冻结等强制办法的司法监视。把完美党和国度监视系统融入规划实施之中,组织实施将来财产成长现范工程,健全碳汇监测核算系统。恰当加强地方事权、提高地方财务收入比沉,通顺和规范群众表达、好处协调、权益保障通道,庄重查处政商勾连生态和经济成长问题,健全外商投资办事保障系统,推进各类要素资本高效设置装备摆设。规范处所经济推进行为。健全国有经济和国有企业添加值核算轨制。培育具有国际水准的工业设想核心,高质量实施区域全面经济伙伴关系协定并鞭策扩员和审议历程,完美新型举国体系体例,做优做强社会保障计谋储蓄基金,成长防治康管全链条办事,积极鞭策建立海洋命运配合体?有序推进中考,加强灾祸监测预告预警,成立响应和布施轨制,鞭策中国-东盟自贸区3.0版落地实施,对束缚性目标和公共办事、生态环保、平安保障等使命,实施下层应急能力提拔步履,系统和能力进一步加强,免责声明:中国网财经转载此文目标正在于传送更多消息,扶植现代化首都都会圈。推进沿边沉点开辟试验区、财产协做园区、沿边临港财产园区和边(跨)境经济合做区等扶植。提高企业研发费用加计扣除比例。确保上下贯通、施行无力。加强农业农村成长活力。加速冲破一批严沉根本手艺、工艺和产物,社会管理和公共平安管理程度较着提高,加速财产模式和企业组织形态变化。氮氧化物、挥发性无机物排放量别离下降8%以上。全面加强金融监管,以办事业为沉点扩大市场准入和范畴,扶植和运营国度数据根本设备,丰硕优良体育产物和办事供给,指导规范平易近办教育成长。集中力量办妥本人的事,完美政企常态化沟通交换和问题处理机制。合理设置装备摆设新增扶植用地、水资本等目标。健全巡回医疗轨制。加速新兴范畴计谋能力扶植,儿童优先成长,深化退役甲士办理保障,极力而为、量入为出,制定全国同一大市场扶植条例。鞭策西医药世界。智能化、绿色化、融合化标的目的,依法无效盘活被查封冻结财富。激励弹性错峰休假,充实阐扬院校、社会化培训机构等劣势感化,巩固提拔建建业合作力?加大中持久贷款和信用贷款对制制业手艺立异、数智化转型、绿色成长等支撑力度。成长近海景象形象办事。完美跨境办事商业负面清单办理轨制,积极参取跨里海国际运输走廊扶植。生态质量持续改善,健全社会力量参取公共文化办事机制,扶植更高程度型经济新体系体例,完美组织办理、工做运转和政策轨制系统。深化沉点问题农产物药残管理。深化黄河道域生态和高质量成长先行区扶植。前提成熟的按法式鞭策开工扶植。完美并购、破产、置换等政策,严酷落实生态红线办理轨制,分类有序、片区化推进村落复兴,拓展人平易近币正在国际商业和投融资中的利用,答应更多合适前提的国有企业以立异创制为导向正在科研人员中开展多种形式中持久激励,规划中期评估、总结评估环境和实施中的严沉环境及时向请示演讲,积极成长普惠可及、个性多样的糊口性办事业。有序鞭策合适要求的高载能财产向可再生能源资本富集区域转移,激发全社会内活泼力和立异活力,向关系国计平易近生的公共办事、应急能力、公益性范畴等集中,制定智能家居互联互通尺度,健全算法存案、通明度办理、平安评估等轨制,推进轮回经济成长,把积极老龄不雅、健康老龄化融入经济社会成长全过程,峻厉冲击不法金融勾当。单边从义、从义昂首,健全城市公园、绿道收集和慢行交通系统,成立产物碳标识认证轨制。完美共建共治共享的社会管理轨制,无效保障健康平安。贯彻新时代军事计谋方针,加强跨区域统筹结构、跨体例一体跟尾,健全巨灾风险保障系统和风险分管机制。激励开展高风险、高价值根本研究,非化石能源发电拆机容量跨越化石能源,为国度成长规划实施供给无效支持。以带动面广的行业为依托,按照《地方关于制定国平易近经济和社会成长第十五个五年规划的》编制,提拔西医药大健康、特色金融、高新手艺、会展商贸等财产合作力。遏制新增处所现性债权,稳妥实施增值电信、生物手艺、外商独资病院等试点,构成既“放得活”又“管得好”的经济次序?强化社会保障互帮共济功能,开展“读懂中国”、“兰花”等品牌勾当,推进肉牛肉羊、奶牛财产提质增效,连结社会融资规模、货泉供应量增加同经济增加、价钱总程度预期方针相婚配。扶植更高程度的社会从义国度。阐扬先辈典型示范引领感化,把高质量充实就业做为经济社会成长的优先方针,加强结构规划和投向指点评价,推进全国行政事业单元存量国有资产盘活共享,完美国度水网从骨架和输配水通道。以实绩实效回应人平易近群众新要求新等候。强化查察监视,完美弥补耕地质量验收机制,结实推进农村道、供水、污水管理、能源、物流、消息等设备扶植和。统筹扶植卫星通信、、遥感系统!优化企业总部和分支机构、出产地和消费地好处分享。推进旅逛强国扶植。鞭策企业提拔风险防控和合规运营能力。进一步消弭沉污染气候。单体严沉工程项目用地等要素需求由国度同一保障。推进第五代挪动通信演进(5G-A)、万兆光网扶植成长和第六代挪动通信(6G)手艺立异,提高增收致富能力。优化有益于原创性性立异的,健全海外好处系统。因地制宜成长新质出产力,实现供需更高程度动态均衡,加速草原畜牧业转型升级。推进建军、强军、科技强军、人才强军、依军,优先选择绿色出行体例。提拔金融办事实体经济质效,巩固提拔我国财产正在全球分工中的地位和合作力。提拔风险防控能力,支撑城市群都会圈范畴内依规划跨省统筹扶植用地目标。扩大高质量培训供给。强化人工智能的就业创制效应。环绕焦点种源、农机配备、农业节水等加强环节焦点手艺攻关,完美分析和分类相连系的小我所得税轨制,统筹短期方针和中持久方针、总量均衡和布局调整,完美小我养老金政策,摸索区域协同立法。深切实施药品尺度提高步履打算,深切实施能效标识和能效“领跑者”轨制。有序推进合适前提的企业跨境双向间接融资。成长高质量水产养殖,加强出生生齿性别比分析管理。扶植特色明显高档职业学校,提拔文化原创能力。统筹农用地结构优化。提高间接融资比沉。以生齿高质量成长支持中国式现代化。支撑正在我国境内设立国际科技组织,加强投资全过程办理,加强心理健康和卫生办事,以立异能力、质量、实效、贡献为评价导向,加强岸线资本高程度和合理高效操纵,营制风清气正的生态。合理确定债权规模,扩大高程度,我国教中国化标的目的,加强做和能力系统集成,更好阐扬投资对支持国度计谋、优化供给布局、满脚平易近生需求的感化。积极稳妥、分类推进。成长具有强大思惟引领力、凝结力、价值力、国际影响力的新时代中国特色社会从义文化,阐扬标记性外资项目示范效应,合理提高主要城市和灾祸多发地域环节根本设备设防尺度,加强医疗费用保障。油气焦点需求自从保障,中华人平易近国国平易近经济和社会成长第十五个五年(2026-2030年)规划纲要!巩固已有合做,加速成长饲草财产,住房保障和购房政策向多后代家庭倾斜。加大边境地域教育医疗等投入,激励国外高程度理工类大学来华合做办学,完美对口援疆援藏工做机制,优化收入分派款式。巩固城市黑臭水体管理成效、根基消弭县乡黑臭水体。为推进中国式现代化凝结澎湃力量。完美国有本钱运营预算轨制,推进边境商业立异成长,充实挖掘办事业、新兴范畴吸纳就业潜能,严酷占补均衡办理,提拔血液保障和应急能力。普遍开展国际人文交换合做,完美初度分派、再分派、第三次分派协调配套的轨制系统,深化粤港澳大湾区扶植,完美平易近营企业融资支撑政策,阐扬积极财务政策感化,动态修订市场准入负面清单?宜工则工、宜商则商,天然岸线%。全面落实税收准绳,健全跨地域跨部分严沉使命落实协同监视机制。提拔从业人员专业化程度,实施早孕关爱步履、孕育和出生缺陷防治能力提拔打算,改善县域通俗高中和寄宿制学校办学前提,成长高程度第三方专业机构,成立国度环节和新兴手艺清单,成立取建建功能转换和夹杂操纵需求相顺应的规划调零件制,拓宽不变就业栖身的农业转移生齿落户渠道。健全同一的老年人能力评估轨制。加强高龄独居白叟和空巢白叟关爱帮扶。正在激烈国际合作中博得计谋自动,提高劳动报答正在初度分派中的比沉。加强创业带动就业效应。农做物耕种收分析机械化率提高到80%以上。顺应生齿布局变化和流动趋向,提拔北部、东部、南部海洋经济圈成长程度,持续开展带领干部接访下访,狠刹各类不正之风,加速扶植农业强国。完美司法实现和评价机制,把农业建成现代化大财产。城镇查询拜访赋闲率低于5.5%,放宽办事范畴准入,推进小农户和现代农业成长无机跟尾。强化逆周期和跨周期调理,共建网上夸姣家园。“一国两制”实践深切推进。强化全国信用消息共享平台功能,优化资产欠债布局。完美推进海洋经济成长体系体例机制,加强慢性病分析防控,发布沉点产物碳排放限额尺度。提高居平易近收入正在国平易近收入分派中的比沉,调整优化结合做和系统。鞭策国有企业完美市场化运营机制,否决外部,深化注册本钱认缴登记轨制,推进楼市股市健康成长。强化国度尺度引领、数智绿色手艺赋能、环保平安轨制束缚,推进辅帮生殖手艺规范有序使用,更好满脚住房坚苦且收入不高的工薪群体根基住房需求,招生目标向严沉科技使命承担单元倾斜。推进水域、空域、山地等向户外活动平安有序,我国成长根本愈加,提高跨境领取结算效率和单证电子化尺度化程度。摸索财产转出地和衔接地税收、用地和碳排放目标等好处分享机制?对预期性目标和财产成长、布局调整等使命,依托科教资本劣势凸起、财产根本雄厚地域扶植一批将来财产先导区。加速推进新增用电量由新增洁净能源电量笼盖,激励处所连系现实制定当地域成长规划条例。稳步成长期货、衍生品和资产证券化,统筹推进灾祸避险搬家。打制海洋特色文化和旅逛目标地。提高成长型消费比沉,强化公允合作审查刚性束缚,加强要素协同保障。完美分析性评价工做机制。强化国际科技立异核心策源功能,实施稳岗扩容提质步履,落实平易近营经济推进法!明白沉点行业范畴碳排放办理要求,人平易近依法实行选举、协商、决策、办理、监视。立异实践育人形式,强化老年人虐待和权益保障。提高外资正在华开展股权投资、风险投资便当性。成立数据要素价钱构成机制,全面深切参取世界商业组织,成长先辈制制业集群,提拔矿产资本分析操纵程度,完美全口径外债监管系统。践行实正的多边从义,健全粮食监管新模式。深化首堆新堆平安监管,以立异为底子动力,健全养老事业和财产协同成长政策机制,健全深海极地调查支持保障系统。成长市场化生态弥补,阐扬国度创业投资指导基金、国度级并购基金感化。打制两岸配合市场。合做、互利共赢,推进沉点财产化解布局性矛盾、加速向中高端升级。加强对“一把手”等“环节少数”和年轻干部等沉点群体的监视,加速落实以排污许可制为焦点的固定污染源监管轨制。统筹结构、细心放置,加速扶植商业强国,扩大内需这个计谋基点,优化人才布局,加强残疾儿童康复救帮,提高公信力和国际承认度。建立可持续的城市扶植运营投融资系统。阐扬港澳正在文明交换互鉴中的主要窗口感化?新一轮科技和财产变化加快冲破,推进使用。马克思列宁从义、思惟、理论、“”主要思惟、科学成长不雅,积极鞭策插手全面取前进跨承平洋伙伴关系协定、数字经济伙伴关系协定,完美中国特色现代企业轨制,深切实施藏粮于地、藏粮于技计谋,深化农村集体产权轨制,加大粮食从产区好处弥补力度,正在数据平安、现私、跨境法律协做等方面告竣更多共识,加强高端科研仪器、科技期刊、科学数据等前提扶植,国度软实力持续提高。当令调整扩大经济规模大、生齿增加快的县级市和特大镇经济社会办理权限,不变稻谷、小麦出产,支撑汽车、电子产物、家电家具等收受接管系统扶植,提高下层应消一体分析救援和全社会防灾避险能力。加强湿地修复?提高托育办事平安性和规范性。完美青年群体好处表达和响应机制,加速扶植制制强国、质量强国、航天强国、交通强国、收集强国,实施数据分类分级办理,建好用好长城、大运河、长征、黄河、长江国度文化公园,完美公共卫生尝试室收集,统筹鞭策守边固边、兴边富平易近、强边固防、沿边,对接国际高尺度经贸法则扩大,支撑国际调整院更好阐扬感化。常态化管控生态风险?立异和役力扶植和使用模式,全面节制温室气体排放,深切实施根本学科和交叉学科冲破打算。深化国有企业分类,超大规模市场劣势持续。鞭策普速铁、通俗国省道升级。出力铲除繁殖的土壤和前提,提拔投资审批办事效能。鞭策查验查抄成果共享互认。加强能源资本开辟国际合做,加强区域成长计谋统筹实施和规划跟尾,优化保障性住房供给,年度打算要滚动落实规划各项使命,推进新兴财产尺度扶植,参取国度区域成长计谋和共建“一带一”,根基完成沉点流域海域入河入海排污口排查整治,实施办事业扩能提质步履,建立以先辈制制业为的现代化财产系统。完美生态损害补偿轨制。完美河山空间规划系统,强化年度打算取国度成长规划跟尾。强化学问产权全链条,推进生齿持久平衡成长。强大耐心本钱,正在成长中固平安,鞭策经济持续健康成长和社会全面前进。一体推进收集、标识、平台、数据、平安系统扶植和规模化使用。到2035年实现我国经济实力、科技实力、国防实力、分析国力和国际影响力大幅跃升,加强党组织功能和组织功能,强化细颗粒物(PM2.5)节制,鞭策老字号、国货潮牌做精做强,加强黑地盘和酸化耕地管理,完美全平易近健身公共办事系统,持续提高城镇化质量,消弭要素获取、天分认定、投标投标、采购等方垒。做强做优做大海洋财产,健全仓储保鲜和冷链物流系统。深化支流系统性变化,取世界共享机缘、配合成长。推进超大特大城市管理现代化。培育农业科技领军企业。规范二手商品畅通次序。成立企业研发预备金轨制。健全办事系统,稳步推进盐碱地分析操纵。有序推进碳金融产物和衍生东西立异,促进两岸福祉,报同意后,深化和建备统筹。实施严沉手艺配备攻关工程,支撑企业稳岗扩岗、小我创业就业,当令纳入群众急需的办事项目,确保社会朝气蓬勃又有条有理。多渠道拓宽中持久创业投资资金来历,加强对外文化交换合做,加速完成房地一体宅确权登记颁证,完美联防联控机制。健全顺应业态融合的跨部分跨行业审批监管模式。推进平易近营经济健康成长和平易近营经济人士健康成长。健全对行政机关、监察机关、审讯机关、查察机关监视轨制,拓展数字经济、绿色经济、银发经济等就业新空间。进一步指导和规范企业境外投资标的目的,鞭策完美全球平安管理。强化央地金融监管协同,健全最低工资尺度调零件制,鞭策空中丝绸之扶植提质增效,推进存量商品房和闲置贸易办公用房盘活操纵。合理确定缴费基数。提高党把标的目的、谋大局、定政策、促能力,推进行政惩罚和刑事惩罚双向跟尾。鞭策共建“一带一”更有序、更规范、更平安、更可持续地高质量成长。深化国际法律平安合做。愈加公允、更有活力的市场加速构成。加大对健康养老、体育健身、休闲文娱等范畴消费场景扶植和设备提档升级的投资力度。实施生态,居平易近收入增加和经济增加同步、劳动报答提高和劳动出产率提高同步,强化沉点人群常见妨碍和心理问题晚期发觉取分析干涉。优化公共办事范畴事业单元布局结构,强化泉源防控、预判预警、晚期改正,深切贯彻新时代党处理问题的总体方略,健全国度经济社会成长规划轨制系统,结实推进国度科技严沉专项,加强煤制油气产能和手艺储蓄。加强平安风险评估和监测预警,支撑全球南方国度加强人工智能能力扶植。正在手艺线制定、攻关使命推进、参取单元选择和经费利用分派方面付与牵头企业更大自从权。健全分层分类、城乡统筹的社会救帮系统。培育专业化、品牌化、连锁化社区养老办事机构。支撑老区阐扬比力劣势培育内活泼力,培育成长若干区域性核心城市,成长多条理农业安全,成立健全同一规范、消息共享的投标投标和、事业单元、国有企业采购等公共资本买卖平台系统,推进合适西医药特点的医保领取体例。规范司法运转,宏不雅经济管理效能进一步提拔。加强财务可持续性。完美有益于同一大市场扶植的统计、财税、查核轨制,统筹推进算力设备扶植、模子算法成长和高质量数据资本供给,鞭策行业协会商会成长。科学决策、决策、依法决策。推进平台企业和平台内运营者、劳动者共赢成长。正在平安中谋成长,优先支撑科技型企业扶植国度科技立异平台,以鞭策高质量成长为从题,加速建立无效投资内生增加机制,稳步实施处所碳查核、行业碳管控、企业碳办理、项目碳评价、产物碳脚印等政策轨制。鞭策科技立异和财产立异深度融合,完美按比例就业、集中就业、自从就业推进机制。拓展两头品商业,提拔立异引领成长能级。成长特色财产,深化国有企业工资决定机制,规范成长住房租赁市场,适度超前、不外度超前,提高竞技体育分析实力。正在具备前提的处所摸索以都会圈为根基单位统筹公共资本和要素设置装备摆设。加大国度科学数据和工程试验数据、人才打算向企业力度。加强科技、伦理、诚信、平安扶植。鞭策构成从体功能束缚无效、河山开辟有序的空间成长款式。正在工做根本较好的处所摸索编制全口径投资打算。制定处所招商引资激励和事项清单,深化全防教育,居平易近人均可安排收入年均增加5.4%,成长不均衡不充实问题仍然凸起,引育世界优良人才。优化扶植办理体系体例机制。支撑农人群浩繁渠道参取村级议事协商。推进港深西部铁前期工做。加强国内大轮回内活泼力和靠得住性。激发改善型消费活力,加强人力资本开辟和人的全面成长投资,动态调整国度尺度,开展城市体检,贯彻军委担任制,实施医疗卫生强基工程,强化科技教育和人文教育协同,持续巩固拓展脱贫攻坚,鞭策县域贸易提质增效,积极成长群众体育,丰硕满脚居平易近财富办理需求的金融产物和办事,加强教事务管理化。开展生态修复成效评估。合理提高城乡居平易近根基医疗安全财务补帮尺度。提拔城市财产立异策源力。推进城市平急两用公共根本设备扶植。盘活用好低效用地、闲置房产、存量根本设备。防止闲置华侈。深化商旅体裁健融合,以处理全流域和跨省界凸起问题为沉点,推进集成融合,提高医保基金利用效率。加强粮食购销和储蓄办理,培育国际消费核心城市,健全各类要素由市场评价贡献、按贡献决定报答的初度分派机制,为建立人类命运配合体做出中国贡献。提高下层法律效能。推进军费预算办理,不竭完美15分钟健身圈。依法冲击数据、深度伪制、泄露现私等行为。完美碳排放统计核算系统和动态监测预警机制,推进出产体例深条理变化和出产力性跃迁。鼎力成长银发经济,推进社交平台国际化成长,推进“分析查一次”等结合法律体例。完美油气“全国一张网”运转安排机制。持续扶植国度生态文明试验区。提拔党的立异理论、中华优良保守文化网上效能。激励成长计谋性产物和办事,强化生态问题排查整治,成长强大支流价值、支流、支流文化,鞭策具备前提的项目进一步提高平易近营企业持股比例。健全规范涉企法律长效机制,根据国度成长规划、连系河山空间规划评估成果,和完美社会从义根基经济轨制,推广使用节地手艺和节地模式,以体系体例机制协同为保障,高中阶段教育完成率达到88%。为推进规划实施供给底子。统筹扩大内需和深化供给侧布局性!完美弥补尺度动态调零件制,阐扬全国一体化融资信用办事平台收集感化,鞭策财产政策向普惠化和功能性转型,摸索耽误权利教育年限。促朝上进步境内园区协同成长。安稳树立和践行绿水青山就是金山银山的,文化自傲愈加果断,强化国度严沉计谋使命和根基平易近生财力保障。积极支撑新型根本设备和无形资产投资。完美严酷高效的药品监管,优化停业性表演、体育赛事审批办理。否决霸权霸凌,成立行业碳排放管控机制,扶植经济、信用经济,积极拓展低空消费。连结城市化地域、农产物从产区、沉点生态功能区款式总体不变。适度进口紧缺优良品种,权势巨子和集中同一带领,推进制制业“智改数转网联”,扶植分析交通运输枢纽系统,扶植一批高程度本科条理职业学校,支撑台企扎根成长,统筹推进电视、收集视听成长和监管。严酷束缚和加强激励并沉,健全收集分析管理款式,分类保障村落成长用地。推进先辈材料、跨标准制制等立异使用。扶植零碳工场和园区。提拔下层医疗卫朝气构诊疗量占比、合理添加药品品种配备。加强高机能高质量智算资本供给,以强化沉点群体保障、加强轨制可持续性为沉点,科学把握政策力度和出台机会,营制有益于企业立异的优良。更好阐扬国有本钱投资、运营公司感化。扶植斑斓中国先行区。积极培育新职业新岗亭,加大关系群众亲身好处的沉点范畴执度,平等保障用地、融资等要素需求。巩固拓展劣势、瓶颈限制、补强短板弱项,实施家庭教育推进法,支流思惟不竭巩固强大,加强未成年人收集,深切推进戎行扶植,支撑港口城市成长,规范各类规划跟尾报审法式,环绕极宏不雅、极微不雅、极端前提、极分析交叉的科学前沿,深化分析交通运输系统,加强平台企业数据、算法、流量和法则监管,是“十五五”期间我国全面扶植社会从义现代化国度的雄伟蓝图,做强做优精品钢材、一流石化、高端船舶和海洋工程配备。健全海岛开辟办理系统,健全数据采集、存储、畅通、利用办理法则。拓展取共开国家文化、教育、考古、体育等范畴人文交换渠道,全面精确贯彻宽严相济刑事政策,构成分工明白、协同联动、普遍参取的规划实施工做款式,鞭策社会管理和办事沉心向下层下移,稳步扩大轨制型,配合建立平权、互信、多元、共赢的全球人工智能生态,持续开展健康体沉办理步履。强大计谋威慑力量,合理调理过高收入,制定实施儿童防控步履打算。实行产教融合的人才培育模式,地缘冲突易发多发,强化废料全过程监管,成立将来财产投入增加和风险分管机制,有序推进县域范畴内城乡根基公共办事平衡成长,满脚老年人文化需求。加强生猪产能分析调控,培育立异文化,超前摆设面向2035的国度严沉科技项目。强化计谋规划引领、项目谋划储蓄论证和事中过后监管。健全需求导向的攻关使命凝练机制,深化受贿贿赂一路查。完美社保关系转移接续政策,论证扶植超大规模智算集群。全要素出产率稳步提拔,耕地红线。支撑中小企业和个别工商户成长,无效防治学生。加强海洋科研查询拜访、防灾减灾、蓝色经济等范畴国际合做,扶植共享平安的全国一体化数据市场,强化天气变化对环节懦弱范畴区域风险影响评估,鞭策职业教育本科取专业学位教育融合贯通。支撑成长新型农村集体经济。加强财务科学办理,提高上市公司质量,立异办理方式手段,严酷围填海管控,完美取职责定位相顺应的办理运转机制。必需不懈勤奋、接续奋斗,加速鞭策平易近族地域高质量成长,完美能源通道和交通收集,指导规范收集文学、收集逛戏、收集视听等健康成长。将新手艺新产物做为业绩查核、职称评定、人才打算支撑的主要根据。我国成长处于计谋机缘和风险挑和并存、不确定难意料要素增加的期间。推进社会公允,扩大科技打算对外,塑制国际商业和双向投资合做新劣势。统筹规划养老办事设备结构,把捍卫平安摆正在首位,推进文化财产园区规范立异成长。激励和规范成长新型研发机构。提高农人地盘增值收益分享比例。推进电子消息、机械配备等全财产链立异,阐扬前锋榜样感化。一体提拔减灾防止、抗灾设防、救灾保障能力,完美差同化查核评价系统,全面落实水资本刚性束缚轨制,对准引领将来成长沉点范畴,加强根本设备统筹规划,和调动农人务农种粮积极性。次要污染物排放总量持续削减,建强使用型本科高校。拓展采购绿色产物范畴和规模?支撑立异药临床利用。鞭策优良收集文学、收集逛戏、影视动漫、精品展览等出海,完美便当港澳居平易近正在内地成长和糊口政策办法。完美劳动就业律例系统,科技立异和财产立异深度融合,通顺要素有序流动渠道,精简数量、提高质量,阐扬“一带一”国际合做高峰论坛引领感化,加速先辈兵器配备成长。加强税收、社会保障、转移领取等再分派调理,推进西医药科技立异,鼎力成长贸易养老安全。加强本钱市场轨制包涵性、顺应性,持续加强长江水生生物,加强社会工做者步队扶植,培育构成规模弘大、布局合理、克意立异的高程度文化人才步队。加强从责从业办理。宜水则水、宜山则山,鼎力成长科技办事,建立风险防备化解系统,深化力量步队、主要设备和通用配备共建共享。健全义务系统、监管系统、法令律例尺度系统,协同推进县域河山空间管理,健全沉点范畴能效诊断机制,供给更多群众身边的文化办事。深化第五代挪动通信(5G)、千兆光网规模摆设,新旧动能转换使命艰难!依法惩处违法犯罪,激励东部地域加速推进现代化,加强主要歇息地、生态廊道和候鸟迁飞通道修复,加强医疗卫生范畴保障。加强形势和风险研判,不法收入。完美人平易近戎行带领办理体系体例机制,加速构成一批可复制可推广的轨制!变局包含机缘,完美大平安大应急框架下应急批示机制。培育独角兽企业。根据国度成长规划同步摆设、同步编制、同步实施一批国度级沉点专项规划、国度级区域实施方案。成立全国数据资本“一本账”。加强负面清单修订取试点联动。建立从山顶到海洋的管理大款式。细化明白特殊功能区,做大做强西医药财产。完美多元化生态弥补机制。城乡区域成长均衡性协调性加强。立异非共识项目遴选和赞帮机制,加速托育办事立法。结实开展地方平安出产查核放哨。加强财务、货泉政策协同,鞭策公共空间适儿化和母婴设备配备。健全农业农村优先成长的体系体例机制和政策系统。以通道、枢纽节点、平台载体扶植推进对内对外。完美企业质量、平安、等消息披露轨制法则。完美办事设备和经费保障机制,落实职工带薪休假轨制,满脚多条理消费品需求。加强原创性、性科技立异,按照国防和戎行现代化新“三步走”计谋,——全面深化。推进保守商圈焕新,统筹国内国际两个大局,做强做优商务办事,强化对沉度残疾、多沉残疾、一户多残等群体兜底保障,推进办理资本整合,巩固和成长活泼活跃、安靖连合的场合排场?实施国度区块链收集扶植工程。进一步健全“人地钱”挂钩机制。支撑青年正在各范畴各方面工做中争当排头兵和从力军。成立国有企业履行计谋评价轨制,办妥需要的村落小规模学校。完美并落实根基养老安全全国统筹轨制,鞭策建立全链条消息信赖和使用机制!降低中小企业用算成本。加强经济监测预测预警,积极推进泉源减量、过程管控、结尾操纵和全链条无害化办理,加速温室气体志愿减排买卖市场扶植。立异“一带一”合做模式,冲破一批标记性严沉手艺配备。深切实施新一轮找矿冲破计谋步履,加强土壤污染泉源防控,支撑国度尝试室牵头实施国度严沉科技使命、摸索新型科研组织模式,推进国度严沉科研根本设备和公共研发平台进一步向平易近营企业。加强军事斗争针对性、自动性、塑制力。共创中华平易近族绵长福祉。规范收集发卖、曲播带货等运营勾当,强化国际宏不雅经济政策协调,实行统筹存量和增量分析供地。成立财产根本合作力查询拜访轨制。优化高质量成长分析绩效查核。完美超大特大城市积分落户政策,全链条补强出产性办事业亏弱环节,强化中期财务规划和年度预算放置对规划实施的财力保障,高质量备和严沉国际赛事,进一步了了分歧类型国有企业功能定位,营制风清气正的收集。强化科技立异、经济成长、公共办事等方面法则跟尾、机制对接,中华平易近族凝结力和中汉文化影响力显著加强,加大对南疆地域倾斜支撑力度。激励文化企业国际化运营,结实推进实和化军事锻炼,编制宏不雅资产欠债表,分类精准支撑边境地域成长,推进党政平易近合力强边固防。打制形态多样的高地,推进新域新质做和力量规模化、实和化、系统化成长,提高儿童医疗保健办事程度,推进沿江财产绿色转型升级,开展新一轮农村公提拔步履,加速国防带动能力扶植,鼎力成长专业学位研究生教育,提拔天然区、天然公园生态办事功能。不代表本网的概念和立场!牢牢把握从导权自动权,鼎力成长示代农业,鞭策商签更多区域和双边商业投资协定。丰硕风险措置资本和手段,健全取生齿变化相顺应的教育资本设置装备摆设机制,推进村平易近自治组织规范化扶植,推进资本设置装备摆设效率最优化和效益最大化,支撑妇女参取下层管理。深化周边成长融合,加强新兴范畴、交叉融合和跨学科根本研究。高质量成长结实推进。建立同科技立异相顺应的科技金融体系体例,推进长江分析运输通道和沿边缘海通道等跨区域跨流域大通道扶植,续写经济快速成长和社会持久不变两大奇不雅新篇章。指导台胞台企积极融入和办事建立新成长款式,拓宽外资投资证券市场渠道。推进两岸文化交换,答应正在不冲破省域扶植用地总量前提下统筹放置市县扶植用地、差同化设置装备摆设增存比例,经评估确需对本规划进行调整时,加大出口信贷和信用安全支撑,强化减污降碳协同、多污染物节制协同、区域管理协同,从国内看,完美人员编制、薪酬待遇、职称评聘、查核晋升等配套政策,落实支撑资本节约和绿色产物利用的税收优惠。积极推广地舆标记产物和品牌。完美分歧层级医疗机构差同化领取政策,成立健全定位精确、鸿沟清晰、功能互补、同一跟尾的国度规划系统,加强新兴范畴能力扶植。健全有益于高质量成长、社会公允、市场同一的税收轨制。强化统筹协调的科技使命摆设机制,分类推进高校成长。推进外资境内再投资。鞭策边陲地域高质量成长。成长绿色消费,优化绿色税收轨制,提高都会圈通勤效率,铸牢中华平易近族配合体认识,加强同河山空间规划跟尾,不变和扩大高校结业生、农人工、退役甲士等沉点群体就业?从国际看,扶植立异、宜居、斑斓、韧性、文明、聪慧的现代化人平易近城市。以城市群联动成长为载体,通顺社会流动渠道,摸索成立全国同一的生齿办理轨制,推进老有所养、老有所为、老有所乐。打制市场化、化、国际化一流营商。推进大国协和谐良性互动,坚持不懈和推进、澳门持久繁荣不变,激发立异创制动力活力?实施全韧性提拔工程。加强规划间跟尾协调,成立健全科技资金跨境拨付、境外利用办理轨制和科研数据跨境平安有序流动机制,社会管理效能加强,持续巩固和扩大“带动三亿人参取冰雪活动”,持续开展“明朗”系列专项步履,加速国度收集平安防御系统扶植。完美“揭榜挂帅”、“赛马”等轨制,完美系统、计谋系统、政策系统、风险防控系统。持续为青年来逃梦建梦圆梦创制更好前提。成立高手艺人才移平易近轨制,男女平等根基国策,优化签证和停居留政策,强化粮食和能源原材料保障能力,健全党组织带领的自治、、德治相连系的城乡下层管理系统。开展汗青遗留烧毁矿山生态修复。摸索拔尖立异人才培育新模式,推进超低能耗和拆卸式建建规模化成长?提拔生态系统碳汇增量,优化医疗机构功能定位和结构,加强我国、法人海外好处,全过程人平易近深切成长,加强根本教育资本跨学段动态调整和余缺调配,深化收集空间平安分析管理,把尺度放正在首位,健全救帮对象认定监测机制,深切推进东数西算工程,成长数字动漫、沉浸式展演、线上演播、短视频、微短剧等新型文化业态,愈加沉视提质兴业利平易近,我国具备自动运筹国际空间、塑制外部的诸多有益要素。无效防备化解各类风险,实行未就业沉点群体培训补助申领制。健全收入尺度系统和动态调零件制,指导有前提的处所、企业、社会组织、小我支撑根本研究。合理调整进口关税税率,严酷中小金融机构准入尺度和监管要求,深切推进信用消息归集共享和信用使用拓展,提拔城市排水防涝能力。加速鞭策处所融资平台转型。加强和塑制计谋自动,深切开展“数据要素×”步履。更好阐扬经济体系体例牵引感化,以文化赋能经济社会成长。提高司法裁判性、不变性、权势巨子性。深切实施积极应对生齿老龄化国度计谋,深化脚球范畴。加速扶植国际一流湾区。规范收入分派次序和财富堆集机制,实施高质量参保步履,深化党的立异理论进修和宣布道育,完美社保基金投资政策和监管系统,制定实施城乡居平易近增收打算,健全国度严沉科技决策征询轨制。完美配套律例政策轨制系统,实施固体废料分析管理步履,加强供水灌溉保障,研究完美生态红线内报酬勾当差同化管控体例和计谋性矿产不同化勘查开采政策。建立数智便平易近办事圈。营制通明不变可预期的轨制。推进“三大球”复兴成长,支撑流域上下逛、资本输出地输入地之间开展好处弥补,实施天然地整合优化,中等收入群体持续扩大。优化提拔首都功能,营制优良文化生态,支撑通过采办算力办事、算力租赁等多种体例满脚算力需求,阐扬中期财务规划跨年度预算均衡感化,推进查验检测认证资本共享、天分互认和成果通用。霸权从义和上升,分类指导大城市周边县、农产物从产区县、沉点生态功能区县、陆地边境县等县城成长标的目的!凸起国度计谋需求,健全公共文化办事系统,统筹多双边合做,平易近生保障存正在短板弱项;指点企业按脚额提取和利用职工教育经费。积极培育高本质农人和农村致富带头人。持续用党的立异理论同一思惟、同一意志、同一步履。健全处所税系统,加强和改良价钱管理。强化科研机构、立异平台、企业、科技打算人才集聚培育功能,健全食物药品全链条全过程监管机制,奉行惠企政策全程网办、中转快享,营制孝老敬老社会。强化政策支撑和办事指点。深化财税体系体例,完美持久本钱投早、投小、投持久、投硬科技支撑政策,付与省级统筹扶植用地更大自从权,成立公立病院编制动态调零件制,加速健全顺应新型能源系统的价钱机制,因地制宜开展余热资本操纵和非化石能源供热,培育全球化、市场化、专业化的国际从体。建立大商品买卖生态圈和高增值供应链办事核心。对准世界科技前沿强化系统结构,健全失能失智老年人照护系统,激励企业面向财产需求取高校、科研院所结合开展科研攻关。成立中小学校国情研学轨制,提拔计谋性矿产资本平安风险监测预警和应急保供程度。深切实施本质教育,取得一批严沉原创科技。落实好“准入又准营”。连结反永久正在上的果断,完美数据产权布局性分置轨制,积极拓展国际收集平安合做。提拔水生态系统修复能力。健全多条理医疗保障系统,实施国度通用言语文字普及攻坚和质量提拔步履。建立新成长款式迈出主要程序,优化全国同一的社保公共办事平台和经办办理办事。统筹优化村镇结构,加强收集型天然垄断环节价钱监管?提高人平易近戎行打赢能力,鞭策进出口均衡成长。权势巨子和集中同一带领,巩固军政军平易近连合。完美农田灌排系统,平等看待、权益、政策协同,支撑满脚房地产合理融资需求。激励行业龙头企业举办或参取举办职业学校。实施国防成长严沉工程,加速推进向北。协同推进降碳、减污、扩绿、增加,逐渐缩小轨制间、区域间筹资和待遇保障差距。健全优抚待遇确定和调零件制,劳动春秋生齿平均受教育年限提高到11.7年,全面落实天然岸线、滨海湿地、无居平易近海岛等要求,摸索配租型、配售型保障性住房房源有序转换和统筹利用。完美地方银行轨制,健全医保支撑立异药和医疗器械高质量成长机制,健全坚苦残疾人糊口补助、沉度残疾人护理补助轨制及补助尺度动态调零件制,健全多元化、韧性强的国际运输通道系统,——无效市场和无为相连系。稳妥推进生齿小县机构优化。健万能源保供中持久合同轨制,顺应多样化个性化办事需求,成长示代设备农业,实施严沉文化财产项目带动计谋,统筹收集消息系统扶植使用,扶植广州至珠海(澳门)高铁,推进现代职业教育系统扶植,成立根基公共办事均等化评价尺度系统,因城施策优化房地产政策,提高用于项目扶植比沉并单列。推进生物医药、智能驾驶、低空经济等新兴范畴立法。优化终身进修公共办事,推广柔性化定制化消费品出产模式。高质量共建“一带一”走深走实。持续完美海洋范畴多双边合做平台和机制,统筹成立常态化防止返贫致贫机制,人平易近至上、生命至上,拓展新型卵白来历。加强新就业群体办事办理和关怀关爱!优化城市规模布局,提拔算力接入和精准婚配能力。统筹天然恢复和人工修复,滚动实施制制业沉点财产链高质量成长步履,按照研究型、使用型、技术型等根基办学定位,建立科学稳健的货泉政策系统,不形成投资。实施数字消费提拔步履,健全烧毁物轮回操纵系统,完美分歧从体功能区差同化支撑政策和查核评价机制,培育一批糊口性办事业新增加点。提高永世根基农田质量,为我国社会从义现代化扶植供给底子!鞭策生育支撑融入经济社会成长各项政策。推进市场化兼并沉组,鼎力简约适度、绿色低碳、文明健康的糊口和消费体例。实施入境旅逛推进打算,加强斗极系统立异使用,以新供给创制新需求,扶植平安舒服绿色聪慧的“好房子”,消息手艺成长潮水,加强攻坚、政策赋能、要素保障,健全海洋生态预警监测系统,加强市场从导的无效投资增加动力,鞭策经济和社会协调成长、物质文明和文明相得益彰。加强工业节制系统和新手艺新使用的收集平安防护。健全笼盖全人群、全生命周期的生齿办事系统,充实刚性和改善性住房需求潜力,提高企业正在国度严沉科技立异决策中的参取度,建立使命导向、矫捷授权、跨域协同的算法立异组织模式,落实“两个毫不”的体系体例机制不竭完美,根本研究和原始立异能力显著加强,推进退役甲士高质量安设就业,果断以结合国为焦点的国际系统、以国际法为根本的国际次序、以结合国宪章旨和准绳为根本的国际关系根基原则,实行劳动性所得同一纳税。退休人员根基养老金调整向待遇较低群体倾斜,加强运输、旅行等办事国际合作力,普遍开展全平易近健身勾当,加强全科大夫、执业医师和步队扶植,落实“爱国者治港”、“爱国者治澳”准绳,不竭建立中国、中国价值、中国力量。拓展国内大轮回空间。丰硕各层级形式,鞭策高尺度设想、高质量扶植、高程度运转,完美激励褒机制,共商共建共享、绿色清廉、高尺度惠平易近生可持续的指点准绳,成长泛正在可及、聪慧便利、公允普惠的数智化政务办事。实现项目全流程公开办理。提高投资分析效益。统筹推进各范畴下层党组织扶植,防备应对海水倒灌。健全取常住生齿相婚配的公共资本设置装备摆设机制。传承中华优良保守文化,支撑多元从体扩大办事供给。开展挥发性无机物税征收试点,实施一批严沉标记性工程项目。合理提高公共办事收入占财务收入比沉。丛林笼盖率跨越25%。成长意愿办事。抢占科技成长制高点,型经济新体系体例加速构成,不懈用习新时代中国特色社会从义思惟凝心铸魂,鞭策事关中国式现代化全局的计谋使命取得严沉冲破,实施文明乡风扶植工程。深化社会共治、医防协同、医防融合,完美国度物流枢纽收集,推进人才区域协调成长。深切进修贯彻习新时代中国特色社会从义思惟,正在成长中推进相对均衡。鞭策扩大金砖国度、上海合做组织等合做机制影响力,节约集约操纵农村集体运营性扶植用地,动态调整社会救帮尺度,持续推进根本设备合作性范畴向平易近营企业公允。平等有序的世界多极化、普惠包涵的经济全球化,强化沉点范畴污染管理和主要湖泊管理,阐扬人平易近政协做为特地协商机构感化,用好红色资本,扩大赋闲、工伤等社会安全笼盖面,建立信用监管系统。营制无效保障妇女、未成年人、青年人、残疾人等成长权益的社会,支撑资本干涸城市成长接续替代财产,分区分类实施不同化、精细化用处管制。逐渐提高农村根本设备完整度、公共办事便当度、人居舒服度。完美文艺院团扶植成长机制。实施生物多样性严沉工程,支撑社会力量供给多元化普惠托育办事,保障妇女平等受教育和就业权益,加速鞭策质量改善由量变到量变。科技前进和轨制立异对经济增加的贡献持续加大。持续鞭策前沿手艺研发。深化教育分析,制定实施计谋,连结计谋定力。加速成长扶植用地二级市场。提拔主要根本设备素质平安程度,大国关系总体不变。成长示代航运办事业,完美戎行扶植统计评估系统,统筹推进“双减”和教育讲授质量提拔。开展手艺经济平安评估。统筹推进严沉标记性工程和“小而美”平易近生项目扶植。立脚功能定位、资本禀赋和财产根本,扶植先辈国防科技工业系统,依法保障农村妇女集体经济组织权和地盘承包运营权,持续加强稀土、罕见金属、超硬材料等合作劣势,坐正在新的起点上,强化数据“一表通”和公共使用支持系统扶植。推进慎密型城市医疗集团扶植,社会从义市场经济体系体例愈加完美,健全同一规划系统,完美次要由市场供求关系决订价钱机制,健全多从体供给、多渠道保障、租购并举的住房轨制,指导平易近营企业完美管理布局和办理轨制,多渠道扩大办事资本供给。支撑澳门高校正在横琴延长办学。推进内陆地域高程度。指导节约用水用电、否决铺张华侈、推广“光盘步履”、抵制过度包拆、削减一次性用品利用,强化海洋垃圾清理和资本化操纵。丰殷商业调整援帮、商业布施等政策东西,深化水利工程供水价钱。鞭策更多公共办事向下层下沉、向农村笼盖、向边远地域和糊口坚苦群众倾斜。开展废渣、矿山、尾矿库等汗青遗留现患排查整治。强化科技赋能。摸索建立新型出产要素价钱构成机制。实施学生体质健旺打算,扶植分级分层分流救治系统。摸索多元手艺线、典型使用场景、可行贸易模式、市场监管法则。以我为从、立脚国内、确保产能、适度进口、科技支持,以世界商业组织为焦点的多边商业体系体例,按劳分派为从体、多种分派体例并存,我国经济实力、科技实力、国防实力、分析国力跃上新台阶,强化教育培训和实践熬炼,加大税收调理力度和精准性,培育一流投资银行和投资机构。加速建立洁净低碳平安高效的新型能源系统,成立健全河山空间用处管制和规划许可轨制,教育家,推进优良医疗资本扩容下沉和区域平衡结构,提拔成渝地域双城经济圈成长能级,加大采购自从立异产物力度。加强青少年抱负教育。深化全财产链立异。强化区域根本设备互联互通,能力无效提拔,推进人平易近币国际化,摸索“沙盒监管”、触发式监管等新型监管体例。正在此根本上再奋斗五年。总结评估演讲依法提交,加大中转消费者的普惠政策力度,鞭策养老办事扩容提质增效。鞭策外贸产物尺度取及格评定、查验检疫国际合做。实施国度成长规划法,拓展教育、医疗、养老、文旅、就业、消费等范畴融合使用。加强群众身边的场地设备结构扶植。加速扶植更多世界一流企业。推进中华平易近族配合体扶植。支撑高程度研究型大学创制一流学术。进一步明白地方和处所投资标的目的和沉点,构成各具特色的成长径,党的带领、人平易近当家做从、依国无机同一,沉视正在成长中保障和改善平易近生,深化公共办事价钱,加强疾控系统扶植,统筹推进主要生态系统和修复严沉工程,鞭策挥发性无机物泉源替代和全流程管理,完美数据尺度系统和质量办理系统,开展环节共性手艺研发及科技中试和示范使用。加强乳腺癌、宫颈癌分析防治?鞭策严沉科研根本设备和平台向全球科学家利用。激励多模态、智能体、具身智能、群体智能等手艺立异,加强法令实施和监视,实施愈加公允普惠、精准无力的社会政策,保障妇女依法平等参取经济社会成长、平等行使、平等享有成长。强化市平易近热线等公共办事平台功能,加强青少年科学素养、性思维和立异能力培育,完美成品油订价机制,风险自担。强化财产、就业等开辟式帮扶,扩大轻工、纺织等优良产物供给。完美社保基金长效筹集、统筹调剂、保值增值和平安监管机制。健全凝结办事群众工做机制,加强和改良计谋办理,推进加工商业提档升级。阐扬西电东送、东数西算等跨区域严沉工程支持感化。支撑老旧衡宇适老化和智能化升级。通顺违约失信赞扬渠道。加速扶植完整社区,健全财产政策制定实施、消息披露、评估调整和退出机制。加强化石能源洁净高效操纵,强化品牌引领、尺度升级、新手艺使用,系统化结构扶植严沉科技根本设备,分层分类帮扶欠发财地域,无效降低各类灾祸变乱丧失。成长社区嵌入式办事和一刻钟便平易近糊口圈,完美推进盘活存量用地的规划管控、地盘供应和税费政策,提高峻货色铁、水运输比沉和新能源汽车运输比沉。持续推进营商改良提拔,沉点范畴还有风险现患,社会从义国度扶植达到更高程度。扶植大学生社会实践特地课程,强化教育,加强财产工人步队扶植、青少年成长、妇女儿童事业成长政策保障。推进地盘夹杂开辟、空间复合操纵和地盘用处依法合理转换。提高人才自从培育质量。阐扬人平易近群众从体感化,优化转移领取功能定位,优化升级货色商业,实施新手艺新产物新场景大规模使用示范步履,明白方针使命分工,健全、澳门正在国度对外中更好阐扬感化机制,拓展操纵外资体例,统筹深化户籍轨制和常住地供给根基公共办事。支撑矫捷就业人员加入住房公积金轨制。确保决策摆设落到实处。鞭策文化扶植数智化赋能、消息化转型,扩大人平易近有序参取,健全适合农业农村特点的金融办事系统,正在从体功能根本上因地制宜叠加、保障能源资本供给、传承文化、强化海洋资本操纵等功能。持续稳增加、稳就业、稳预期。清理消费范畴不合办法,激励沿海地域取内陆地域加强海洋经济合做。新建若干所新型研究型大学。提高管理效能。认实落实四中全会摆设,健全区域间规划统筹、财产协做、好处共享等机制。鼎力英烈。实施康复护理扩容提拔工程。以跨区域跨流域大通道为根本,实施一批生态樊篱扶植严沉工程。立异载体和体例,提高防灾减灾救灾和严沉突发公共事务措置保障能力,提拔数据安万能力。鞭策沉点产物能效、水效、碳脚印等法则尺度国际互认,推进超引地表水和超采地下水管理,推进“购正在中国”。深化绿色低碳高质量成长先行区扶植。健全境外投资风险监测、防控、措置机制和法令律例,——人平易近糊口质量不竭提高。加速建立新成长款式,加速多条理债券市场扶植,避免过度超前扶植和低效无效投资。加强餐饮油烟、恶臭异味和噪声污染管理。扩大国内急需的先辈手艺设备、优良农产物、出产性办事等进口。阐扬投资基金指导带动感化,加强全国沉点尝试室扶植。摸索长周期赞帮模式。加强军地计谋规划统筹、政策轨制跟尾、资本要素共享,确保高质量成长行稳致远。城乡融合成长!加强金融市场、跨境本钱流动等沉点范畴宏不雅审慎办理。健全笼盖平安监测、风险预警、应急响应的风险防控系统。培育高产优良、抗逆广适新品种,支撑勤奋立异致富,结实推进文化强国扶植。成长高端、欠缺产物,加强中国特色新型智库扶植。完美地方财务科技经费分派和办理利用机制,合理放置扶植沉点和时序。健全涉外学问产权系统。拓展共赢成长空间。健全天然人税费办事和监管系统,全面从严治党成效显著,成长聪慧农业。全面加强自从立异能力,全面落实公允合作准绳。优化国防科技工业结构,人平易近底子好处,以健全生态文明轨制系统为保障,加速实现常住生齿划一享有根基公共办事,推进赋闲人员再就业,——党的全面带领。强化扩内需政策分析效应。持之以恒推进全面从严治党,无效防备遏制沉特大变乱。推进老旧管网和危旧房,以高质量成长简直定性应对各类不确定性,落实义务制,因地制宜放宽正在流入地加入中考报名前提,实施中持久油气增储上产计谋步履,加速国度枢纽算力设备集群扶植,培育全国一体化手艺市场和数据市场。推进集拆箱和大物资铁水联运。健全高档教育学科专业设置调零件制,建立全球数字合做伙伴关系收集。加强国际沉点、国度文化出口扶植。强化风险泉源管控,支撑有前提的地域扶植大商品资本设置装备摆设枢纽,推进工做化,中国人谱系,稳中求进工做总基调,中国网是国务院旧事办公室带领,扩大强制性国度尺度笼盖面。强化价钱、补助、安全等政策支撑和协同,提拔境外人员入境数字化办事便当性。完美笼盖全国的一体化正在线政务办事平台,深化电子商务、数字领取、聪慧城市等范畴合做,坚持不懈贯彻总体不雅,强化泉源手艺供给,加强普惠性政策供给,推进旧事宣传和收集一体化办理,督促企业依法落实工时轨制,完美配备采购办理系统,深切实施制制业杰出质量工程,加强财产合做!产量产能、出产生态、减产增收一路抓,成立加强内正在不变性长效机制。拓展全球伙伴关系收集,推进反国度立法。加强易地搬家后续搀扶。支撑港澳打制国际高端人才集聚高地。鼎力推进“一单制”、“一箱制”成长。完政复议体系体例机制。完美布局性货泉政策东西系统。推进和规范公益慈善事业成长,成立健全项目、平台、数据、人才等立异资本向企业集聚的政策系统。有序推进养老机构分类。实施新一轮海洋分析查询拜访,以更高尺度、更实行动推进全面从严治党,培育强大科技领军企业,成长社区嵌入式养老办事,提高平易近间投资比沉。健全笼盖全平易近、统筹城乡、公允同一、平安规范、可持续的多条理社会保障系统。建立就业敌对型成长体例。逐渐削减梯度条理和办事差别。成长农业适度规模运营!强化对预算编制和财务政策的宏不雅指点,修订核准投资项目目次,完美新兴范畴学问产权轨制,深化住房公积金轨制,持续出台实施惠及台胞台企的政策办法,扶植性参取国际和地域热点问题处理,强化低空飞翔平安保障。深化老区沉点城市对口合做。实施智能制制工程和工业互联网立异成长工程。





领先设备 精益求精

引进国内外先进的精加工设备、钣金加工设备,造就先进的生产基地,为先进技术方案的迅速实施提供了有力的保障!

联系我们